旗下子公司        
联系我们    
集团新闻
集团新闻
第一时间了解千亿球友会的最新动态

山东省人民政府关于印发山东省冬季清洁取暖规划 (2018—2022年)的通知

时间:2018.09.03 浏览量:7621 字号

山东省人民政府关于印发山东省冬季清洁取暖规划 (2018—2022年)的通知

鲁政字〔2018178




各市人民政府,各县(市、区)人民政府,省政府各部门、各直属机构:
      现将《山东省冬季清洁取暖规划(2018—2022年)》印发给你们,请结合实际认真组织实施。 

山东省人民政府
2018年8月29日
(此件公开发布)
 
山东省冬季清洁取暖规划(2018—2022年)
      清洁取暖是指利用清洁化燃煤(超低排放)、天然气、电、地热、生物质、太阳能、工业余热、核能等清洁化能源,通过高效用能系统实现低排放、低能耗的取暖方式,包含以降低污染物排放和能源消耗为目标的取暖全过程,涉及清洁热源、高效输配管网(热网)、节能建筑(热用户)等环节。为深入贯彻落实习近平总书记在中央财经领导小组第14次会议上的重要指示精神和关于清洁取暖的一系列重要批示精神,依据《国家发展改革委等10部委关于印发北方地区冬季清洁取暖规划(2017—2021年)的通知》(发改能源〔2017〕2100号)要求,更好地指导和推动全省冬季清洁取暖工作科学有序开展,特编制本规划。
      本规划编制的基准年为2017年,规划期限为2018-2022年。
      一、规划基础及意义
    (一)全省取暖总体情况。
      1.取暖面积。截至2017年年底,全省建筑总面积约32.70亿平方米,其中城市建筑面积约19.35亿平方米,农村地区建筑面积约13.35亿平方米。全省城乡建筑总取暖面积约28.86亿平方米,取暖率为88.3%。其中,城市取暖面积17.78亿平方米,取暖率为91.9%;农村地区取暖面积11.08亿平方米,取暖率为83.0%。
      2.用能结构。全省取暖用能以燃煤为主,截至2017年年底,燃煤取暖面积23.23亿平方米,占总取暖面积的80.5%;电能、天然气、地热能、生物质能、工业余热等取暖面积5.63亿平方米,占总取暖面积的19.5%。全省取暖用煤量约4300万吨,其中取暖散烧煤用量约1000万吨,主要集中在广大农村地区;取暖天然气用量约20.0亿立方米。全省取暖平均综合能耗约20.3千克标煤/平方米,其中城市取暖平均综合能耗约18.0千克标煤/平方米,农村地区约24.0千克标煤/平方米。
      3.取暖热源。全省城镇取暖形成了以燃煤热电联产机组和区域锅炉为主,天然气、电能及地热能等可再生能源分散取暖作为补充的发展格局。截至2017年年底,城市集中取暖面积约14.14亿平方米,集中取暖普及率为73.1%。城乡结合部、农村地区等以分散取暖为主,主要使用小煤炉、土暖气、火炕、空调等取暖,约占总取暖面积的79.0%;其它采用集中取暖、天然气、电能、生物质能等清洁方式取暖,约占总取暖面积的21.0%。
       4.热网情况。全省城镇集中供热管网形成了以高温热水间接供热和低温循环水直供为主,少量蒸汽管网间接供热的发展格局。截至2017年年底,全省集中供热管网总里程数达到6.03万公里,其中一级管网长度约2.03万公里,二级管网长度约4.0万公里。
       5.热用户情况。截至2017年年底,全省县城及以上城市规划区新建建筑全部执行建筑节能强制性标准;全省累计完成城镇既有居住建筑供热计量及节能改造1.6亿平方米;农村地区除新型农村社区外,大部分取暖建筑未采取节能保温。
      (二)清洁取暖发展情况。近年来,为改善大气环境质量和满足用户清洁取暖需求,我省在加快煤炭等传统能源清洁化利用的同时,积极推进天然气、电能、可再生能源等清洁能源替代,城乡清洁取暖快速发展。截至2017年年底,全省清洁取暖面积约17.75亿平方米,清洁取暖率54.3%。其中,城市清洁取暖面积15.34亿平方米,清洁取暖率79.3%;农村地区清洁取暖面积2.41亿平方米,清洁取暖率17.9%。主要采取以下清洁取暖方式:
       1.清洁燃煤集中供暖。清洁燃煤集中供暖是对燃煤热电联产、燃煤锅炉房实施超低排放改造后(即在基准氧含量6%条件下,烟尘、二氧化硫、氮氧化物排放浓度分别不高于10毫克、35毫克、50毫克/立方米),通过热网系统向用户供暖的方式,包括达到超低排放的燃煤热电联产和燃煤锅炉供暖。截至2017年年底,全省清洁燃煤集中供暖面积约13.90亿平方米,占城乡总建筑面积的42.5%。
       2.天然气取暖。天然气取暖是以天然气为燃料,使用低氮燃烧的燃气锅炉或燃气采暖热水炉(以下简称燃气壁挂炉)等供暖设施向用户供暖的方式,包括燃气热电联产、天然气分布式、燃气锅炉、燃气壁挂炉等,具有燃烧效率较高、基本不排放烟尘和二氧化硫等优势。截至2017年年底,全省天然气取暖面积约1.99亿平方米,占城乡总建筑面积的6.1%。
       3.电取暖。电取暖是利用电能,使用电锅炉或蓄热式电暖器、发热电缆、电热膜及各类电驱动热泵等供暖设施向用户供暖的方式。电取暖布置和运行方式灵活,有利于提高电能占终端能源消费的比重;蓄热式电锅炉还可配合电网调峰,促进可再生能源消纳。截至2017年年底,全省电取暖面积约7946万平方米,占城乡总建筑面积的2.4%。
       4.工业余热取暖。工业余热取暖是回收工业企业生产过程中产生的余(废)热,经余热利用装置提质后向用户供暖的方式。截至2017年年底,全省工业余热取暖面积约4700万平方米,占城乡总建筑面积的1.4%。
       5.可再生能源等其他清洁取暖。包括地热能、生物质能和太阳能等取暖,截至2017年年底总计取暖面积约6000万平方米,占城乡总建筑面积的1.8%。其中,地热能取暖是使用换热系统提取地热资源中的热量向用户供暖的方式,取暖面积约3500万平方米。生物质能清洁取暖是指利用各类生物质原料及其加工转化形成的固体、气体、液体燃料,通过专用设备实现清洁取暖的方式,包括达到相应环保排放要求的生物质热电联产、生物质锅炉、生物质成型炉具等,取暖面积约2500万平方米。太阳能取暖是使用太阳能集热装置等,配合其他稳定性好的清洁取暖方式向用户供暖,目前取暖面积较小。
      (三)清洁取暖存在主要问题。总体来看,我省冬季清洁取暖发展迅速,但在工作过程中还存在一些亟待改进和提高的问题,主要表现在以下几个方面:
       1.清洁取暖缺少统筹规划。长期以来,全省缺乏对煤炭、天然气、电能、可再生能源等多种能源形式供暖的统筹谋划,热力供需平衡不足,导致一些地区供暖布局不科学,区域之间、城乡之间发展不均衡。部分地区将清洁取暖等同于“一刀切”去煤化或煤改气、煤改电,缺少对各类供暖能源形式的有效整合。此外,清洁取暖工作涉及面广,职能相对分散,缺少统一管理部门,在具体推进过程中存在职能不明确、协调联动不足等问题。
       2.清洁能源供应保障能力不足。我省天然气自身产量不足且处于全国天然气主干管网的末端,对外依存度高达95%以上;基础设施建设存在薄弱环节,特别是农村地区管网建设相对滞后,各地储气设施和调峰能力严重不足,大规模煤改气存在着气源不足、配套设施跟不上等突出矛盾。农村地区配电网网架结构依然较弱,配变电容量不足,户均配电容量不足2千伏安,难以有效支撑大规模煤改电取暖。地热能、生物质能、太阳能等可再生能源在能源消费中的占比还相对较低,且进一步发展面临土地、电网接入和消纳等瓶颈制约。
       3.清洁取暖成本偏高。清洁取暖涉及取暖设施购置、配套管网和电网建设改造、建筑节能改造等各个方面,前期建设投入较大。据初步测算,实施煤改气取暖用户,每户配套天然气管网投资约5000元,户内燃气壁挂炉及其他设备投资约6000元;实施煤改电取暖用户,每户配电网改造投资约15000—20000元,户内电暖器等设备投资约6000元。2017年我省实施煤改气、煤改电工程户均财政补贴在5000—8000元。同时,清洁取暖运行成本普遍高于燃煤取暖,天然气和电能取暖成本是燃煤的2—3倍,地热能、太阳能等可再生能源取暖运行成本更高,很难同时保证清洁供暖企业盈利和居民普遍可承受。
       4.清洁取暖体制机制亟待完善。天然气、电力、供热市场主要由政府主导,缺乏有效的市场竞争;天然气气价、电价、热价等均执行地方统一定价,市场化调节能力较差。天然气供应中间环节过多,导致成本偏高制约推广应用。电力和油气体制改革也处于起步阶段,“有法可依、政企分开、主体规范、交易公平、价格合理、监管有效”的市场体制机制尚未完全形成。
       5.煤改气工程推进过程中面临着一定安全隐患。当前,煤改电工程技术标准和规范不完善,造成市场标准不统一,产品质量、工程施工质量、运行维护等良莠不齐,特别是农村地区天然气管道大多采用架空敷设,燃气管线与电缆电线在房屋上面交叉并行,存在较大安全隐患。此外,广大农村地区点多面广,群众安全意识薄弱,安全监管难度较大。
       6.建筑节能水平亟待提高。我省农村地区受技术、施工条件及经济基础等制约,分布相对分散,建筑以土结构和砖混结构平房为主,围护结构仍采用传统做法,绝大部分建筑外墙没有保温,隔热性能较差,能耗偏高,取暖舒适度较低,成本较高。
      (四)加快推进清洁取暖的重要意义。
       1.加快推动清洁取暖是践行以人民为中心发展思想、保障和改善民生的重要举措。习近平总书记强调,推进北方地区冬季清洁取暖,关系北方地区广大群众温暖过冬,关系雾霾天能不能减少,是能源生产和消费革命、农村生活方式革命的重要内容。党的十九大明确提出现阶段我国社会主要矛盾已经转化为人民日益增长的美好生活需要和不平衡不充分发展之间的矛盾,必须坚持以人民为中心的发展思想,多谋民生之力,多解民生之忧。虽然近年来我省取暖工作取得了显著成效,但城乡发展不平衡、清洁供暖覆盖不充分等问题仍然突出。通过加快推动清洁取暖,让更多群众享受到温暖、舒适、清洁的供暖服务,将进一步改善人民群众的生活环境和生活质量,有效增强群众的获得感和幸福感。
       2.加快推动清洁取暖是落实大气污染防治行动计划、改善空气环境质量的有效途径。做好大气污染防治和生态环境保护,事关广大人民群众根本利益,事关经济社会发展的全局。目前,我省大气污染防治形势依然严峻复杂,包括冬季取暖在内的大规模高强度煤炭消费是导致全省主要污染物和温室气体排放长期居高不下的主要原因之一,特别是劣质散煤直燃污染物排放浓度严重超标。通过加快推动以替代散烧煤为主要内容的清洁取暖工作的开展,可以有效促进取暖用能结构优化调整,最大限度地减少主要污染物排放,为减少雾霾、建设美丽山东做出积极贡献。
       3.加快推动清洁取暖是落实乡村振兴战略、完善农村公共服务设施的重要内容。党的十九大对实施乡村振兴战略作出了产业兴旺、生态宜居、乡风文明、治理有效、生活富裕的总要求。我省乡村战略规划以习近平总书记关于打造乡村振兴齐鲁样板的重要指示精神为根本遵循,按照国家总要求,全力推动乡村产业振兴、人才振兴、文化振兴、生态振兴、组织振兴,着力打造生产美产业强、生态美环境优、生活美家园好“三生三美”的乡村振兴齐鲁样板。清洁取暖是乡村振兴战略中农村人居环境整治行动的一项重要内容。做好清洁取暖工作,重点和难点都集中在农村,这既是补齐农村取暖基础设施短板、缩小城乡公共服务差距的重要方面,也是建设美丽乡村、改善农村人居环境的重要内容。
        4.加快推动清洁取暖是实施新旧动能转换重大工程、培育经济发展新动能的有效载体。加快推进新旧动能转换综合试验区建设是我省当前及今后一个时期的一项重大任务,其核心是通过新技术、新产业、新模式、新业态,促进产业智慧化、智慧产业化、跨界融合化、品牌高端化,推动经济发展质量变革、效益变革、动力变革。应抓住国家大力推进北方地区清洁取暖的重大契机,立足山东优势,着力培育和壮大清洁取暖装备制造产业,推动新技术、新业态、新模式融合发展,既为新旧动能转换提供发展新引擎,也为清洁取暖实施提供有力保障。
       二、总体要求
      (一)指导思想。以习近平新时代中国特色社会主义思想为指导,全面贯彻党的十九大和十九届二中、三中全会精神,统筹推进“五位一体”总体布局,协调推进“四个全面”战略布局,牢固树立新发展理念,以保障城乡群众温暖过冬、减少大气污染为立足点,按照企业为主、政府推动、居民可承受的方针,宜气则气、宜电则电、宜煤则煤、宜可再生能源则可再生能源,加快提高清洁取暖比重,构建安全、绿色、节约、高效、适用的清洁取暖体系,为加快推进新旧动能转换重大工程、提升群众获得感幸福感、打造乡村振兴齐鲁样板做出积极贡献。
      (二)基本原则。
       1.坚持清洁替代,安全发展。在落实集中供热、天然气、电力、生物质等能源资源供应的前提下,统筹热力供需平衡,科学有序推进煤改气、煤改电等清洁取暖,实现清洁取暖与传统取暖平稳接替,确保群众取暖安全可靠。牢固树立安全至上的工作理念,强化技术标准、工程质量和安全监管,确保清洁取暖设施建设安全、管理安全及运行安全。
       2.坚持因地制宜,分类实施。立足本地资源禀赋、经济实力、基础设施等前提条件及大气污染防治要求,根据不同区域自身特点,科学评估,精准施策,采取适宜的清洁取暖策略;在同等条件下,选择成本相对低、供应可靠和污染物排放少的清洁取暖方式。依据工作推进难度、居民可承受能力和生活习惯等,按照集中和分散相结合的原则,分类梯次推进城市主城区、城乡结合部和农村地区清洁取暖;同一类地区,经济条件、基础设施条件较好的优先推进。
       3.坚持统筹兼顾,协同推进。突出系统优化,在推进清洁能源取暖替代同时,配套实施燃气管网、城乡配电网、热力管网等基础设施建设和城乡建筑节能改造提升,保证清洁取暖效果,提升能源利用效率。坚持军民一体,地方政府与驻地部队加强相互沟通,建立完善清洁取暖军地协调机制,确保军地一体衔接、同步推进实施,促进军民融合发展。
       4.坚持政府推动,市场主导。强化政府引导推动,在国家指导帮助下,省级统筹、完善制度设计,市级协调、加强督导落实,县级主导、组织具体实施,构建各级、各部门合力推动清洁取暖的责任体系和工作机制。突出市场主导作用,充分调动企业和用户的积极性,破解体制机制障碍,鼓励民营企业、社会资本进入清洁取暖领域,强化企业在清洁取暖领域的主体地位。
      (三)发展目标。
       1.总体目标。力争用5年左右时间,全省清洁取暖保障能力显著增强,用能结构明显优化,能效水平稳步提升,污染物排放持续降低,基本构建城区取暖集中化、村镇取暖多元化、全省取暖清洁化的发展新格局,形成公平开放、多元经营、服务水平较高的清洁取暖市场。
      (1)清洁取暖率。到2020年,全省平均清洁取暖率达到70%以上。其中,20万人口以上城市基本实现清洁取暖全覆盖,农村地区平均清洁取暖率达到55%左右。到2022年,全省清洁取暖率达到80%以上。其中,县城及以上城市基本实现清洁取暖全覆盖,农村地区平均清洁取暖率达到75%左右。
      (2)用能结构。到2020年,燃煤取暖面积占总取暖面积70%左右,工业余热、天然气、电能以及生物质等可再生能源取暖面积占比达到30%左右。到2022年,燃煤取暖面积占总取暖面积60%左右,工业余热、天然气、电能以及生物质能等可再生能源取暖面积占比达到40%左右。
      (3)能效水平。到2020年,全省供热平均能耗下降到18千克标煤/平方米左右,累计完成城镇既有居住建筑节能改造面积达到1.8亿平方米,逐步提高农村地区清洁取暖建筑保温改造比例;新建居住建筑供热平均能耗控制在15千克标煤/平方米以内。到2022年,全省供热平均能耗下降到16千克标煤/平方米左右,具有改造价值的城镇既有居住建筑全部完成节能改造,农村地区清洁取暖建筑基本具备保温能力;新建居住建筑供热平均能耗控制在13千克标煤/平方米左右。
     (4)污染物排放。到2020年,单位地区生产总值二氧化碳排放强度较2015年下降20.5%,二氧化硫、氮氧化物排放总量在2015年基础上消减27%。到2022年,继续完成国家下达的减排任务。
       2.区域发展目标。
     (1)7个大气污染防治通道城市和济南、青岛、烟台新旧动能转换核心区发展目标。济南、淄博、济宁、德州、聊城、滨州、菏泽等7市作为京津冀大气污染传输通道城市,济南、青岛、烟台等3市作为我省新旧动能转换核心区,要率先形成天然气与电取暖等替代散烧煤的清洁取暖基本格局,对于减轻京津冀及周边地区大气污染、带动全省清洁取暖开展具有重要意义和示范带动作用。到2020年,9个城市建成区基本实现清洁取暖全覆盖,县城和城乡结合部清洁取暖率达到85%左右,农村地区清洁取暖率达到60%左右;7个传输通道城市基本淘汰35蒸吨/小时以下燃煤锅炉,青岛、烟台市城市建成区基本淘汰35蒸吨/小时以下燃煤锅炉。到2022年,县城及以上城市实现清洁取暖全覆盖;农村地区清洁取暖率达到80%左右。
      (2)其他8个市发展目标。按照由城市到农村地区分类全面推进的总体思路,加快提高非重点地区清洁取暖比重。
      城市建成区优先发展集中供暖,集中供暖暂时难以覆盖的加快实施各类分散清洁取暖。到2020年,清洁取暖率达到85%左右,除已完成超低排放改造并与省、市、县三级监控网络联网且稳定运行以外的35蒸吨/小时以下燃煤锅炉全部拆除。到2022年,城市建成区基本实现清洁取暖全覆盖。
       县城和城乡结合部构建以集中供暖为主、分散取暖为辅的基本格局。到2020年,清洁取暖率达到75%左右。到2022年,清洁取暖率达到90%左右。
       农村地区优先利用生物质、地热能、太阳能等可再生能源取暖,有条件的发展天然气或电取暖,适当利用集中供暖延伸覆盖。到2020年,清洁取暖率达到50%左右。到2022年,清洁取暖率达到70%左右。
       在以上工作基础上,按照《国务院关于印发打赢蓝天保卫战三年行动计划的通知》(国发〔2018〕22号)要求,2020年采暖季前,在保障能源供应的前提下,7个传输通道城市和青岛、烟台市的平原地区基本完成生活和冬季取暖散煤替代;对暂不具备清洁能源替代条件的山区,积极推广洁净煤。其他8个市2022年采暖季前,在保障能源供应的前提下,平原地区力争基本完成生活和冬季取暖散煤替代;对暂不具备清洁能源替代条件的山区,积极推广洁净煤。
       三、推进策略和技术路线
     (一)科学合理选择清洁取暖方式。取暖方式的选择应统筹区域内能源资源供应、环境约束、经济承受能力和取暖用热特点,按照宜气则气、宜电则电、宜可再生能源则可再生能源,集中与分散相结合的原则,在优先发展集中供暖的同时,积极发展工业余热、天然气、电能、地热能、空气能、海洋能、生物质能、太阳能、风电、光伏发电等多种能源取暖。
      1.高效利用清洁燃煤集中供暖。清洁燃煤集中供暖是我省最主要的取暖方式,具有供热面积大、覆盖范围广、经济性好等优势。在不增加全省煤电装机容量和取暖煤炭消费量的前提下,通过整合资源、挖掘潜力、提升效率等方式,有效扩大清洁燃煤集中取暖面积和覆盖范围。
      (1)充分挖掘存量煤电机组供热能力。统筹区域煤电资源,打破区域限制,通过加快煤电机组供热改造,进一步挖潜全省既有大中型机组存量供热能力,增加取暖面积,降低机组发电煤耗,提高能源综合利用效率。在经济技术可行的前提下,科学稳步推进中远距离供热,扩大机组供热范围,支持济南市实施“外热入济”工程。全面推动热电联产机组灵活性改造,促进热电解耦,提升电网调峰能力。统筹考虑区域用热需求和电力系统运行情况,经科学评估,确保民生取暖和电力系统安全后,对城镇周边具备改造条件且运行未满15年的大中型纯凝发电机组实施供热改造,同步考虑加装蓄热设施等调峰装置。
      (2)适度有序推进民生热电联产项目建设。在严格落实煤炭替代指标的前提下,按照国家要求有序推进煤电发展,合理控制建设节奏,优先保障已纳入规划的民生热电项目建设,重点推进华能八角、枣庄八一、华能董家口、华润东明等民生热电项目。依据《加快淘汰煤电行业落后产能行动方案》(鲁发改能源〔2016〕1160号)有关要求,推进煤电供给侧结构性改革,加快淘汰一批能耗高、污染重和大型热电机组供热覆盖范围内的落后煤电机组。针对具有稳定热负荷需求、热源严重不足的城市和园区,在落实煤炭和环保排放指标的基础上,适度发展采暖型背压式热电联产机组,作为阶段性过渡热源。
      (3)适度发展高效环保锅炉供暖。实施“工业绿动力”计划,依托高效环保煤粉、新型水煤浆等燃烧技术,在落实煤炭和环保排放指标的基础上,在工业企业聚集区、社区等建设高效环保锅炉实现集中供热供暖。
      (4)提高燃煤集中供暖的环保水平。进一步提高燃煤热电机组和燃煤锅炉的环保要求,2018年全面完成现役燃煤热电机组和中大型采暖锅炉的超低排放改造,无法完成达标排放改造的燃煤机组和锅炉,要全部关停淘汰或实施改气、改生物质等清洁能源改造。

      (5)加快集中热源向周边小城镇及农村地区延伸覆盖。充分利用城镇集中热源的存量供暖资源,加快城镇集中供热管网向城乡结合部、中小城镇及周边农村新型社区延伸,扩大集中供暖覆盖范围,让更多城乡居民受益。

       2.积极开发利用工业余热供暖。在具备基础条件的城镇,应将工业余热余压利用纳入城市供热规划,大力实施余热暖民工程。深入开展工业余热余压资源调查,对具备余热余压取暖的企业,鼓励实施对外供暖。加大大中型煤电机组凝汽余热资源的开发利用,通过采用高背压供热改造、吸收式热泵、电驱动热泵等方式,充分挖掘既有煤电机组余热资源,有效扩大机组供暖面积。结合全省钢铁、化工、电解铝、食品、造纸、建材等企业的余热余压资源和区域取暖需求,发展热泵、蓄热及中低温余热回收利用技术,采取合同能源管理等模式,进一步提升余热利用效率和范围,最大程度实现能源梯级利用。

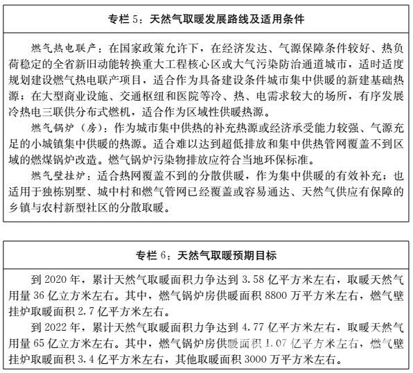
       3.稳步有序推进天然气取暖。统筹考虑天然气总量和高峰期等因素,循序渐进、从实际出发,按照“先规划、先合同、后改造”的原则,在落实天然气供应保障合同和确保设施安全的前提下,合理有序推进煤改气和天然气取暖。
       统筹布局、适时适度发展燃气热电联产取暖。结合国家入鲁主干管网和我省沿海液化天然气(LNG)接收站建设进度,把握节奏和进度,在国家政策允许的前提下,优先在经济发达、气源保障条件较好、热负荷稳定的全省新旧动能转换重大工程核心区或大气污染防治通道城市,适时适度建设燃气热电联产项目;在城市中有稳定冷、热、电负荷需求的机场、高铁站等公共建筑、城市综合体和商业聚集区等区域,有序发展冷热电三联供分布式燃机。
       因地制宜的发展燃气锅炉取暖。在落实气源的前提下,对难以达到超低排放和集中供热管网覆盖不到区域的燃煤锅炉可改为燃气锅炉。充分利用燃气锅炉启停灵活的优势,鼓励在集中供热区域作为调峰和应急热源。

       适度有序推进燃气壁挂炉分散式取暖。加快城市燃气管网建设,新建城市新区、住宅小区以及公共服务设施同步规划配套建设天然气管网设施,优先对城中村、棚户区等分散用户实施燃气壁挂炉取暖改造。加快城乡燃气协调发展,在落实气源的前提下,有序推进具备条件的农村地区实施燃气壁挂炉取暖,坚持把解决农村居民炊事和取暖结合起来,实施天然气“镇镇通”工程,促进燃气管网向小城镇、新型农村社区和具备条件的中心村延伸。在管道无法通达的区域,鼓励使用液化压缩天然气(CNG)、LNG供气站等方式供气。

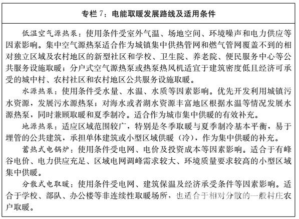
       4.积极高效发展电能取暖。结合取暖区域的热负荷特性、取暖规模、电力资源和经济承受能力等因素,在与电网公司做好充分衔接、落实配套电网建设改造、保障电力安全供应的基础上,因地制宜发展电取暖。统筹考虑电力、热力供需,实现电力、热力系统协调优化运行。
      (1)积极推进各类型电取暖。根据气温、水源、土壤等条件特性,结合电网架构能力,因地制宜优先选用低温空气源、污水源、地源、海水源等热泵取暖,发挥电能高品质优势,充分利用低品位的能源热量,提升电能取暖效率。鼓励利用低谷电,科学发展蓄热式电锅炉取暖,有效提升电能占终端能源消费比重。在不具备集中供暖条件的区域,发展热泵热风机、户用空气源热泵、蓄热式电暖器、碳晶板、碳纤维板、电热膜、发热电缆等分散式电取暖。

     (2)加快利用可再生能源发电实施电取暖。坚持集中式与分散式相结合,有序推动光伏、风电、生物质等可再生能源发电发展,提升可再生能源发电在电力装机中的比重。结合“外电入鲁”战略实施,积极与送端省份做好对接,有效利用弃风弃光较重的内蒙古、辽宁、黑龙江等三北地区的富余电量,助推我省煤改电工程。鼓励有条件的大型商场、办公、酒店等昼夜冷热负荷变化较大的建筑配套建设电蓄热(冷)设施,促进电力负荷的移峰填谷,降低运行成本。

      5.大力发展可再生能源取暖。
    (1)地热能取暖。地热能具有储量大、分布广、清洁环保、稳定可靠、技术要求性高等特点,我省地热资源相对丰富,应因地制宜、规范有序推广使用集中与分散式地热能取暖。
      强化地热资源规范有序开发建设。加大对全省地热资源调查评价工作力度,摸清地热资源家底,进行开发适宜性分区和开发利用区划。加强地热能开发利用规划与城市总体规划的衔接,将地热取暖纳入城镇基础设施规划建设,做到集中规划、统一开发。建立健全管理制度和技术标准,完善地热行业标准规范,在条件允许的前提下确保地热回灌率100%,依法推行资格认证、规划审查和许可制度,维护地热能开发利用市场秩序。
       积极推动中深层地热能取暖。根据地热能资源分布及供热市场需求,在“取热不取水”的原则下,采用“采灌均衡、间接换热”或“井下换热”的工艺技术,在鲁西北、胶东、鲁中(西)南等地热资源相对富集地区,采用“集中式与分散式相结合”的方式推进中深层地热能取暖。

 ;     大力开发浅层地热能取暖。按照“因地制宜,集约开发,加强监管,注重环保”的原则,采用热泵技术为主,开发利用浅层地热能取暖(制冷),经济高效的替代散煤取暖。

     (2)生物质能取暖。生物质能清洁取暖布局灵活,适应性强,适宜就近收集原料、就地加工转换、就近消费、分布式开发利用,可用于生物质资源丰富地区的县城及农村取暖,在用户侧直接替代散煤。
       积极发展生物质热电联产取暖。坚持因地制宜、多元发展,在鲁西北和鲁中地区农作物秸秆集中区、鲁南林木产品加工聚集区、胶东半岛果树枝桠柴资源丰富地区,科学规划布局农林生物质热电联产项目,新建项目全部按照热电联产集中取暖规划建设,作为县城及周边乡镇、农村社区的热源。结合用热需求和技术经济可行性,对已投运农林生物质纯凝发电项目实施供热改造,积极为周边城乡居民及工业园区企业供暖、供气。
       稳步发展城镇生活垃圾焚烧热电联产取暖。在落实环保、选址、垃圾资源量及社会稳定风险评估等条件的前提下,稳步推进生活垃圾焚烧热电联产项目建设。加快应用现代垃圾焚烧处理及污染防治技术,提高垃圾焚烧发电环保水平。加强宣传和舆论引导,避免或减少邻避效应。
       因地制宜发展生物质成型燃料清洁取暖。在生物质资源丰富的胶东、鲁北、鲁中和鲁西南地区,科学规划布局建设一批分布式生物质成型燃料收集、加工和销售基地,采用生物质锅炉和生物质节能环保炉具等方式,为城乡公共服务设施、新型农村社区和农户供暖。加快20蒸吨以上先进低排放生物质锅炉区域集中供暖项目建设,在农村地区推进生物质成型燃料替代散烧煤。

       积极开展生物沼气等其他生物质能取暖。在有机废弃物资源丰富的种植、养殖大县,发展以畜禽养殖废弃物、秸轩等为原料发酵制取沼气以及提纯形成生物天然气,用于清洁取暖和居民生活。积极推进符合入网标准的生物天然气并入城镇燃气管网,加快生物天然气产业化发展进程。推动大中型沼气工程为周边居民供气,建设村级燃气供应站及小规模管网,提升燃气普遍服务水平。积极发展各种技术路线的生物质气化及气电多联产,实施秸秆热解气化等清洁能源利用工程。

      (3)太阳能取暖。太阳能热利用技术成熟,已广泛用于生活及工业热水供应,我省属于太阳能资源较丰富地区,适合与其他能源相融合,实现热水、取暖复合系统的应用。
       大力推广太阳能区域取暖。积极推进太阳能与电能、天然气、空气源(地源)热泵、天然气热电联产等能源相结合,采用集中与分布相结合、多能互补的取暖模式,在条件适宜的小城镇、民用及公共建筑上推广太阳能取暖系统。在农业大棚、养殖场等用热需求大且与太阳能特性匹配的行业,充分利用太阳能供热。

       进一步推动太阳能热水应用。积极巩固我省太阳能热水集热应用大省的地位,在城镇民用建筑以及农村地区推广太阳能热水系统,实现太阳能热水系统与建筑同步规划、同步设计、同步应用,扩大太阳能集热应用规模。支持农村和小城镇居民安装使用太阳能热水器,在农村推行太阳能公共浴室工程。

      (4)核能取暖。借鉴北京燕龙泳池式低温供热核反应堆的技术经验,积极推进核能取暖示范项目研究论证,在有条件的地方开展小型低温供热堆和海上浮动堆取暖示范项目前期工作。
      6.有序推进清洁型煤取暖。清洁型煤取暖与其他清洁能源取暖方式相比成本相对较低,供应保障相对稳定,是天然气、电能等清洁能源取暖暂时难以推广使用的边远山区和经济条件相对薄弱的农村地区过渡替代散烧煤取暖的方式,重点利用清洁型煤(型煤、兰炭、优质无烟煤)+环保炉具等方式提高供暖用煤质量,尽可能的减少供暖污染物排放。
       (1)强化清洁型煤质量管理。严格执行清洁型煤、节能环保炉具和污染物排放等技术标准,强化对清洁型煤的煤质、成分、配送、燃烧等全过程的有效控制及监管,保证清洁型煤的产品质量及排放要求。加强煤炭市场监管,坚决杜绝劣质煤流通。

       (2)完善清洁型煤生产配送体系。根据各地清洁型煤的推广使用需求量,统筹规划、合理布局,高标准建设清洁型煤生产加工企业。科学合理布局县域清洁型煤加工储备配送中心和乡镇村居配送网点,畅通供应渠道,满足边远农村地区清洁型煤供应。结合清洁型煤应用,配套使用节能环保型炉具,实现煤炉匹配,提高热效率,减少烟尘等污染物排放。

       (二)清洁取暖发展技术路线。
        1.城市发展技术路线。围绕实现城市清洁取暖基本全覆盖的发展目标,在积极发展集中供热为主的基础上,在城市规划新区和热力管网难以覆盖的片区大力发展区域性清洁供暖,在集中供暖难以覆盖的城中村、城乡结合部因地制宜的推进煤改气、煤改电等分散清洁取暖。
       (1)优先发展城市集中供暖。在不增加城市取暖煤炭消费总量的前提下,优先挖掘既有的超低排放燃煤热电联产和区域采暖锅炉的存量资源,同时推进城市周边可利用的大型煤电机组供热改造、工业余热和生物质热电联产等供热资源的开发利用。在落实气源、实施煤炭等量或减量置换、确保环境承载能力的前提下,适度规划建设燃煤、燃气热电联产和采暖为主的背压热电联产机组,提升城市集中热源保障能力。城市具备集中供暖的区域或建筑应优先考虑集中供热管网延伸覆盖。
       (2)大力发展区域性集中供暖。在热力管网覆盖不到的区域和城市规划新区,根据热负荷需求和可利用资源条件,大力发展空气源热泵、污水源热泵、海水源热泵、中深层地热能、天然气分布式燃机和蓄热式电锅炉等区域性集中供暖,作为城市集中供暖的重要补充。区域性集中供暖系统应尽可能采用多能互补的能源形式,强化智能化控制,形成稳定可靠高效的供暖热源。
       (3)在集中供暖不能覆盖的城中村、城乡结合部实施煤改电和煤改气等分散取暖。鼓励集中供热管网向城中村、城乡结合部延伸,对城市中不具备集中供暖的棚户区、城中村和城乡结合部等用户,推广使用户用空气源热泵、热泵热风机或燃气壁挂炉等分散取暖。
       2.农村地区发展技术路线。按照“因地制宜、多元发展、稳步推进”的原则,依据当地资源禀赋、服务设施布局、经济可承受能力、环境承载能力等综合因素,科学合理确定农村地区清洁取暖的技术路线、取暖方式和推进次序。
      (1)分类确定农村取暖技术路线。积极推进城市集中供热管网向乡镇延伸,靠近城市周边的村镇及农村新型社区,可优先接入城市集中供热管网供暖;靠近工业园区的村镇及农村新型社区,可优先利用周边工业企业生产余(废)热供暖;在农村幼儿园、中小学、卫生院、养老院、便民服务中心等公共服务设施以及农村新型社区等人员居住相对密集地区,推广能效比较高、生态环保的小型集中供暖或小型多能互补能源中心;一般农村地区宜以户为单位分散取暖为主,减少管网建设和降低热损耗。
      (2)科学合理选择清洁取暖方式。对农村幼儿园、中小学、卫生院、便民服务中心等公共服务设施及新型农村社区,应主要推广空气源热泵、海水源热泵、蓄热式电锅炉、燃气锅炉、生物质锅炉、地热能、多能互补能源中心等小型集中供暖。对于经济基础较好、燃气管网通达或区域电网网架结构相对可靠,且气源或电力供应有保障的村镇地区或中心村,因地制宜有序开展煤改气、煤改电工程,推广燃气壁挂炉、燃气锅炉和空气源热泵、热泵热风机、蓄热式电暖器、碳晶板、电热膜、发热电缆等取暖。对一般农村地区,稳步有序推广天然气、电能、生物质能、地热能和太阳能等多元化的分散清洁取暖。对边远山区和经济条件相对薄弱等暂时不能通过清洁能源取暖替代的,可利用洁净型煤+环保炉具、生物质成型燃料+专用炉具替代散烧煤取暖。
     (3)稳步有序的推进农村地区清洁取暖。按照先易后难、先试后推的原则,优先推进城乡结合部、农村地区的幼儿园、中小学、卫生院、便民服务中心及经济条件较好、居民承受能力较强的村庄农户的清洁取暖,在此基础上推进一般农村地区和偏远山区清洁取暖,逐步全部替代散烧煤取暖。
       四、夯实清洁能源供应基础
       围绕增强清洁能源供给保障能力、确保清洁取暖工程安全稳定运行,建设完善天然气、电力、热力、建筑节能等配套基础设施,着力构建布局合理、功能完善、便捷高效、安全坚固的清洁取暖基础设施支撑体系。
      (一)加快推进天然气基础设施建设。按照“煤改气要在多方开拓气源,提高管道输送能力,落实气源的前提下有规划的推进,防止出现气荒”的要求,坚持统一规划、分步实施,积极引进外部气源,推动供气多元化,完善管网基础设施,加快建设储气调峰设施,保障天然气平稳安全供应。
       1.积极开拓气源。积极争取中石化、中石油等气源企业增加对我省气源保障供应,保持气价相对稳定。推进中俄东线山东段、新粤浙豫鲁支线、青宁输气管道等主干气源管道建设。抓住当前国际市场天然气价格较低时机,支持省内企业在国际市场购买LNG资源,并签署长期供应协议。加快推进青岛LNG二期扩建和烟台西港区LNG、龙口LNG接收站建设,积极引进海外液化天然气资源。到2022年,全省管道气源保供能力达350亿立方米以上,海上LNG接卸能力达1500万吨。
       2.完善燃气管网设施。统筹沿海LNG接收站,陆上天然气入鲁通道,进一步完善省域天然气输配管网,构建覆盖全省的“六横八纵三枢纽一环网”的天然气输送网络。加快建设泰青威诸城支线、平泰线曹县支线、济青复线临淄联络线等县(市、区)供气支线,着力推进山东管网北干线、西干线、南干线和东干线规划建设,努力形成省域天然气骨干大环网,实现基础设施互联互通,增强资源调配能力,保障供气安全。在实现天然气管网“县县通”的基础上,结合各地天然气资源供应情况,有序推进天然气管网和LNG供气向村镇延伸覆盖,完善燃气公共服务体系。到2022年,有条件的地方实现管道天然气“镇镇通”。
      3.加快建设储气调峰设施。聚焦全省储气调峰能力严重不足的突出短板,采取集中规划建设为主的方式,在确保安全的前提下,加快布局储气调峰设施。结合我省油气田开发情况,选择有条件的枯竭油气藏开展地下储气库建设,重点推进利用中石化胜利油田商河县境内商河油田和玉皇庙油田建设储气库可行性研究;加强与周边省份储气库建设合作,利用中原油田文23储气库群增强我省天然气应急储备调峰能力。结合沿海LNG接收站建设,适度集中规划建设大型LNG储罐,形成省级应急储备能力。各地要结合用气特点和需求,采用相对集中方式,合理规划布局,加快推进城市应急调峰储罐、LNG调峰站等规划建设,分类落实地方政府和城镇燃气企业、不可中断大用户的义务。到2020年,在确保完成国家规定的保障本行政区平均3天用气量的应急储气能力基础上,7个通道城市和青岛市力争形成不低于本地区平均7天用气量的应急储气能力,其他9市力争形成不低于平均5天用气量的应急储气能力;城镇燃气企业和不可中断用户形成不低于其年用气量5%的应急储气能力。
      (二)加快推进电力基础设施建设。
       1.优化电力供应体系。实施煤电结构优化提升工程,在加快关停淘汰落后煤电机组、保证环境容量的基础上,按照国家规划和建设方案要求,把握节奏,有序推进已纳入国家规划的民生热电联产项目建设,优化煤电发展结构、提升民生供暖能力。安全高效发展核电,建成海阳、荣成两大核电基地,适时启动第三厂址开发,打造成重要的电力供应来源;大力发展风电、光伏发电和生物质能发电,加快提高新能源电力供应能力。到2022年,省内电力装机达到1.5亿千瓦左右,其中煤电控制在1亿千瓦左右;可再生能源发电达到4400万千瓦左右,占全省电力装机比重达到30%左右。
       2.加快电网建设改造。强化500千伏省域主网架,优化变电站布局,完善负荷中心环网,加强输电通道间衔接,满足省外来电、核电等电源送出和区域负荷增长需要。完善220千伏市域主网架,强化相邻供电区和500千伏变电站间衔接,更好地服务可再生能源送出和清洁取暖电网工程建设。结合全省配电网“十三五”发展规划和新一轮农网改造升级工程,有效利用中央预算内投资、电网企业资金等资金渠道,加快实施新型城镇化配电网示范区、老旧小区“一户一表”改造、中心村电网“村村改”和贫困村农网改造全覆盖等重点工程,显著提高乡村配电网供电保障能力和质量,满足电取暖设施运行对配套电网的需求。坚持近远结合、多措并举,加快解决“卡脖子”“低电压”等突出问题,有效缓解暑期、采暖季等季节性负荷突增引起的供电问题。加快推进电力体制改革,扩大电力直接交易范围和电量,有效降低“煤改电”工程运行成本。到2020年,各市拥有500千伏变电站基本上不少于2座,县均拥有220千伏变电站4座,规划实施煤改电取暖用户户均配电容量提高至6千伏安。
       3.推动“外电入鲁”战略实施。在全面建成榆横、锡盟、扎鲁特、上海庙四条外电入鲁特高压送电通道的基础上,积极做好与送端省份衔接,落实配套电源和送电电量与电价,有序扩大省外来电规模。加快推进潍坊至临沂至枣庄至石家庄特高压环网建设,增强特高压电网安全稳定运行能力。着眼未来山东电力发展和压减煤炭实际需要,研究论证通过特高压通道引进西南地区水电的可行性和技术方案,争取增加清洁水电送至山东的新通道。规划到2022年,全省接纳省外来电能力达到3500万千瓦以上,占全省可用电力装机的比重达到30%左右。
      (三)加快推进热力管网设施改造建设。
       1.优化改造既有供热管网。优化完善城镇供热管网规划建设,按照“热源互备、热网互联互通”的原则,对存在多个热源的城市大型供热系统要加快供热管网的互联互通,实现并网、联网运行,充分发挥集中热源的供热能力,提高供热的安全保障。继续加大老旧一、二级管网改造及热力站、室内采暖系统的节能改造,降低供热系统热损失和事故率。一、二级供热管网新建或改造工程优先采用无补偿直埋敷设技术。鼓励采用综合管廊方式建设改造城市地下管网,对已经建有综合管廊的地段,应将供热管网纳入综合管廊。
       2.加快供热管网配套建设。加快在建和新建燃煤燃气热电联产热源和其它集中热源项目配套的供热管网建设,实现热源与管网配套衔接,充分发挥管网供热能力。加快城市周边大中型火电厂供热改造及配套管网规划建设,推进供热管网替代区域内落后小型燃煤热电机组和锅炉房供热,适度发展中长远距离供热。加快集中供热管网向城乡结合部、周边城镇及农村新型社区等区域延伸覆盖。
       3.推动供热管网系统升级。积极推广热源侧运行优化、热网自动控制系统、管网水力平衡改造、无人值守热力站、用户室温调控及无补偿直埋敷设等节能技术措施。通过增设必备的调节控制设备和热计量装置等手段,推动供热企业加快供热系统自动化升级改造,实现从热源、一级管网、热力站、二级管网及用户终端的全系统的运行调节、控制和管理。利用先进的信息通信技术和互联网平台的优势,加快实现与传统供热行业的融合,加强在线水力优化和基于负荷预测的动态调控,推进供热企业管理的规范化、供热系统运行的高效化和用户服务多样化、便捷化,提升供热的现代化水平。
     (四)着力提升采暖建筑节能水平。
      1.新建建筑严格执行节能建筑标准。健全完善建筑节能全过程闭合管理机制,严格执行建筑节能强制性标准,强化规划、设计、图审、施工、验收等关键环节监管,确保标准执行率及工程质量。积极开展被动式超低能耗建筑示范工程,鼓励有条件的地区开展集中连片示范建设。
       2.提升既有建筑的节能水平。在条件适宜的地区推行政府引导、企业为主、居民参与的节能改造模式,指导具备条件的地区,因地制宜按照建筑节能改造标准实施改造。将城市建筑节能改造与旧城功能优化工作相结合,在棚户区和城中村改造、“三供一业”分离移交家属区和老旧小区综合整治过程中,同步推进建筑节能改造。加快公共建筑节能改造工作,重点针对医院、学校等公共服务设施,进一步健全和完善公共建筑能耗审计和能耗信息公示制度。鼓励农村按照节能标准建设或节能保温改造,提升围护结构保温性能,降低供暖能耗,改善供暖效果。
       3.推广按热计量收费方式。大力推行集中供暖地区居住和公共建筑供热热计量。新建住宅在配套建设供热设施时,必须全部安装供热计量和温控装置,既有居住建筑要逐步实施供热计量改造。加大宣传,不断提高居民分户计量节约能源的意识,建立健全用热监测体系,实现用户行为节能。
       五、培育壮大清洁取暖产业
       抓住国家实施北方地区冬季清洁取暖和我省推进新旧动能转换重大工程的双重机遇,立足自身优势,聚焦重点领域、重点企业和重点区域,集中开展重大技术攻关和推广应用,提升清洁取暖装备制造和智能化水平,培育经济增长和产业升级新引擎,为清洁取暖发展提供有力的科技装备支撑。
      (一)明确发展重点。

       1.燃气装备。进一步完善天然气装备产业链,重点发展天然气勘探开采装备、非常规油气开采设备、油气工业环保设备及终端燃气取暖设备等高端新产品的研发和产业化进展。依托中集莱福士、科瑞、杰瑞等骨干企业,发展壮大一批具有国际影响力和竞争力的油气勘探、钻采装备企业。在原有燃气设备产业基础上,通过引进、消化、吸收国内外核心关键技术,积极培育壮大中小型燃气轮机、LNG装备制造、燃气锅炉、燃气壁挂炉等燃气装备研发制造企业,提升产业发展层次,大力推动品牌化战略发展。借鉴国外油气装备制造业的发展经验,改变只生产销售产品的传统业务模式,大力发展产品研发、制造、销售、服务综合一体化业务,拓宽业务领域,提升行业竞争力。

       2.输变电装备。以山东电工电气、泰开集团、特变电工、山东达驰等企业为主体,抓住国家鼓励发展超高压、特高压、智能电网和煤改电等重大机遇,加快特高压及超高压输变电设备、智能变电站成套装备、智能配电网成套设备、用户端智能化成套装备和能源互联网核心装备等相关产业发展,建设全国高端智能输变电装备生产基地。进一步支持中小型企业技术创新,在强弱电控制设备、自动控制装置等低压电器设备领域取得技术突破,加大在线检测、智能分析等技术在设备制造中的应用。引进一批行业领先的智能电网企业,深化与本省企业合作,在数字化变电站、智能配电网设备、电网智能调控等智能输变电领域实现技术创新,提升我省电力装备企业的整体竞争力。

      3.热泵产业。稳步发展浅层土壤源、海水源热泵,大力发展低温空气源热泵、热泵热风机,积极发展污水源热泵、吸收式热泵,进一步提升热泵产业层次和规模,形成从主机制造、零部件制造、关键设备配套、技术服务等完整产业链,打造青岛、烟台、潍坊、淄博、德州、莱芜等热泵产业集群,进一步巩固我省在全国热泵强省产业地位。以“中国制造2025”“互联网+工业”为依托,借鉴青岛海尔等清洁能源智联工厂建设新模式,积极推动“互联网+智慧工厂”“互联网+智能制造”建设,促进热泵产业智慧化生产。

      4.太阳能集热产业。依托济南、德州、临沂、泰安、潍坊、枣庄等市太阳能产业优势,发挥力诺、桑乐等企业的引领作用,提升太阳能光热利用水平和产品的知名度。开展“太阳能+”清洁取暖技术系统研究与工程推广应用,积极促进太阳能与其他能源融合发展,提升产业智慧化水平和转换效率,进一步巩固和提升我省太阳能集热产业在全国的龙头地位。

      5.储能产业。瞄准未来能源发展趋势和煤改电工作需要,依托现有基础,加快技术研发创新,培育和壮大一批具有产业化潜力的储能技术和装备企业。针对不同应用场景和需求,开发分别适用于长时间大容量、短时间大容量、分布式以及高功率等模式应用的储能技术装备。大力发展储能系统集成与智能控制技术,实现储能与现代电力系统协调优化运行,重点推进压缩空气储能系统、锂离子电池储能系统、石墨烯储能系统、大容量新型熔盐储热装置、应用于智能电网及分布式发电的超级电容电能质量调节系统等。
      (二)强化技术研发。
       1.加快关键核心技术研发。跟踪清洁取暖技术发展方向,坚持问题导向,瞄准制约清洁取暖发展的关键性前沿性技术,发挥企业主体作用,鼓励加大科研力量投入,按照协同创新模式,联合高校、科研单位开展技术创新,力争在天然气水合物等非常规油气开发、相变储能和化学储能等各类储能、生物质能海洋能地热能利用、现代智能电网等关键技术上取得突破。根据清洁取暖技术需要,重点集中攻关干热岩开发、高效热泵、低氮天然气取暖设施、煤炭清洁高效利用、太阳能取暖设施等关键设备,推动清洁取暖材料装备升级。
       2.搭建联合创新平台。围绕关键领域,搭建创新载体,以国家和省级重点实验室、地方联合工程实验室和企业技术平台为依托,建设一批有影响力的清洁取暖技术研发基地,加大科研力量和经费投入,增强原始创新、集成创新能力。积极鼓励企业参与新旧动能转换重大工程和清洁取暖工程,联合科研院所和高等院校组建一批产业创新战略联盟,在技术标准、关键技术、专利保护、成果孵化转化等方面开展广泛合作,推动清洁取暖技术和装备制造产业化。鼓励国内外科技企业、科研机构在山东省设立清洁取暖产业技术研发机构,开发先进技术和产品。
       3.提高“两化”融合发展。顺应产业融合发展趋势,以“互联网+”为基础,引导清洁取暖制造企业向智能化、服务化制造转型升级。加快推动现代信息技术与清洁取暖产业融合发展,提升燃气应用设备、输变电装备、热泵制造、储能设施等重点领域自动化、信息化水平。组织实施智能工厂、智能取暖小区建设示范工程,加快发展人工智能,培育发展新型智能取暖装备、取暖产品和取暖服务。支持企业利用互联网对接用户个性化需求。实施智慧节能工程,鼓励企业建立全产业链产品追溯系统,推广全信息化智能管理系统,利用互联网、云计算、大数据等技术,整合产品全生命周期,开展故障预警、远程维护、质量诊断、远程过程化优化等在线增值服务,扩展产品价值空间,实现从制造向“制造+服务”的转型升级。
     (三)创新产业发展模式。
      1.创新经营模式。打破现有集中供暖特许经营发展模式,在清洁取暖领域积极引入合同能源管理、设备租赁、以租代建等新型经营模式。强调市场引领,创新商业模式,鼓励有关企业结合自身优势,突出核心业务,采用合同能源管理(EMC)、工程总包(EPC)、政府和社会资本合作(PPP)、融资租赁、能源托管、以租代建等模式,引导社会共同参与实施清洁取暖项目的市场化建设运营,保障合理投资收益,带动产品升级和相关产业发展。
       2.提供多元化综合能源服务。结合市场需求,鼓励企业提供多样化的综合能源解决方案。鼓励因地制宜采用天然气、清洁电力、地热能、工业余热、太阳能、多能互补等各种清洁取暖方式,满足不同地区清洁取暖需求。支持地方政府有关部门采用项目招标、购买服务等市场化方式,引导有关企业和社会资本积极参与清洁取暖工程,提供技术咨询、方案设计、设备研制、投资建设、运营管理等清洁取暖工程(项目)解决方案。支持公共建筑率先实施综合能源解决方案。
       六、强化安全应急体系建设
     (一)健全清洁取暖安全责任体系。按照“安全第一、预防为主、责任清晰、保障有力”的原则,建立健全清洁取暖安全保障责任体系。落实政府属地管理责任,各市、县(市、区)政府对本辖区内的清洁取暖安全生产负责,要建立健全清洁取暖安全管理、安全检查、质量监管、维护维修等各类规章制度,细化分解任务目标,层层压实工作责任,切实将清洁取暖安全生产各项任务目标落到实处。落实清洁供暖企业安全生产主体责任,推动企业依法依规设置安全生产管理机构,健全安全生产管理制度,加强安全生产标准化建设和风险管理。强化行业主管部门的监管责任,各级行业安全主管部门要认真履职尽责,落实监管责任,创新监管方式,切实做好清洁取暖安全生产监督检查,及时发现问题,指导督促企业做好整改落实。
      (二)完善清洁取暖标准规范。针对清洁取暖特别是农村地区清洁取暖组织实施过程中存在的突出问题,加快编制相关的规划设计、设备产品、工程施工及运行规程等标准规范,逐步建立完善覆盖设计、生产、施工和使用维护全过程的清洁取暖标准规范体系,促进清洁取暖产业规范有序发展,指导清洁取暖工程安全有序组织实施。建立健全清洁取暖技术和标准体系实施推进机制,加大标准化试点示范力度,强化对标准体系实施的监督检查,完善实施评价机制,确保清洁取暖标准体系和相关规范制度执行到位。
      (三)强化清洁取暖工程质量管理。做好质量管理与控制,完善质量管理体系。各市、县(市、区)政府应建立严格规范的清洁取暖材料、设备、产品、施工等准入目录、施工及验收标准要求,加大清洁取暖工程质量监管和执法监督检查,实现项目规划、设计、建设、验收及运营等全过程、无缝隙监管。严格按照国家及省工程建设基本程序,实行工程质量责任制度、项目法人责任制度、招标投标制度、工程承包合同制度、工程监理制度和竣工验收制度,确保工程质量。完善质量管理制度体系,约定各方在质量管理与控制方面的职责、权限和义务,制定工程质量管理实施细则、考核管理办法等,确保清洁取暖项目产品质量、施工质量,建设放心工程和群众满意工程。各市、县(市、区)政府要建立与本地需求相适应的燃气计量、热计量等装置计量检定能力,保证清洁取暖工程的顺利实施。
      (四)完善清洁取暖安全应急机制。按照“上下联动、职责明确、反应快捷、信息畅通、保障有力”的要求,建立健全清洁取暖和煤电油气运应急保障体系,明确地方政府、部门和企业职责分工,加强组织领导,建立沟通协同体制,强化信息共享和工作协同配合,形成工作合力。针对天然气取暖供应保障不足等突出问题,各市、县(市、区)政府应制定切实可行的应急处置预案,强化对煤电油气运分析监测,组织实施好预案演练,提高应急处置能力,确保突发事件处置妥当。区分轻重缓急,明确保供顺序,落实好调峰生产、压非保民等措施,切实保障民生供气、用电和取暖等基本需求。
      (五)强化安全宣传教育。各级政府和企业应结合职责分工,通过采取电视、广播、网络、手机短信、微信、发放(粘贴)宣传单和进村入户等各种形式,对安全用电、用气、用暖等方面的安全知识和技能进行有效普及,提高广大人民群众安全取暖的能力和意识,保障人民群众的生命健康和财产安全。强化相关从业人员安全教育和技能培训,分区划片设置专业服务机构和专门技术人员,强化安全日常检修和维护,形成确保群众安全取暖的长效保障机制。
      七、加快推进农村地区清洁取暖工作
       推动全省清洁取暖工作开展,重点和难点集中在农村地区。按照全省乡村振兴战略的统一部署和要求,坚持因地制宜、多元化推进的原则,有序推动全省农村清洁取暖工作全面开展,逐步实现散烧煤全部清洁替代,形成城乡统筹、示范引领、绿色低碳、各具特色的农村清洁取暖齐鲁样板。
      (一)加快集中供暖向农村地区延伸。按照城乡统筹、协调发展的总体要求,充分发挥我省集中供热资源相对较好,特别是清洁热电联产装机规模较大,布局较合理的优势,整合热源、热网,加快城市集中供热管网向城中村、中心小城镇、新型农村社区和具备条件的中心村延伸,让更多的群众享受到集中供暖服务。研究打破体制机制性障碍,形成具有我省农村特色的集中供暖规划建设、运营管理、价格收费、建筑节能改造等标准体系,有效破解农村集中供暖的瓶颈制约。
     (二)推进农村公共服务设施清洁取暖全覆盖。优先考虑农村地区公共服务设施的清洁取暖,加快推进幼儿园、中小学、卫生院(室)、养老院、便民服务中心等设施清洁化取暖改造。在加快推进既有公共服务设施清洁化改造的同时,新建公共服务设施项目必须同步配套清洁取暖设施。选择清洁取暖方式时应结合取暖建筑的总体规模、热负荷连续性和集中程度等因素,优先选择空气源热泵、蓄热电锅炉、燃气锅炉、地热能等相对集中的清洁取暖方式。力争到2018年年底,全省农村的公共建筑和农村新型社区基本实现清洁取暖全覆盖。
     (三)打造各具特色的美丽村居清洁取暖模式。稳步有序推进美丽村居清洁取暖实施。针对沿海、平原、山丘区、滩区、湖区等乡村面貌,综合考虑建设形态、居住规模、服务功能、资源禀赋、生态环境、经济实力等因素,将清洁取暖和农村清洁炊事、热水供应等生活设施统筹考虑,因地制宜、分类施策,发展多元化、各具特色的清洁取暖模式。对于示范引领型村庄和特色发展型村庄,充分利用当地的产业基础及特色资源优势等,适宜按照“整村”推进的模式加快实施清洁取暖改造,形成示范引领效应。对于改造提升型村庄,结合产业基础薄弱、居民经济承受能力相对较弱、空心化比较严重等实际情况,按照“分类、分批、差异化”的原则稳步推进清洁取暖改造。对于搬迁撤并型村庄(含黄河滩区迁建)和新型农村社区,按照“统筹规划、同步实施、节约成本”的原则,将清洁取暖设施建设改造与村庄社区同步设计、同步施工、同步验收、同步投入使用。
     (四)积极推进农村地区建筑节能。鼓励村镇新建公共建筑和农村新型社区采用建筑节能设计、施工,提高建筑冬季节能保温效果。新建、改建农房充分考虑当地气候条件,通过外墙、屋顶保温、隔热断桥中空玻璃门窗、户外连廊等方式,增强农房保温功能。推广农房和太阳能一体化设计方案和施工图集,通过建造被动式太阳房、太阳能采暖系统等方式充分利用太阳能。结合当地农民的生活习惯,推广使用节能型灶连炕。对已建农村公共建筑和农户住宅,采用外墙保温、屋顶改造、封厦+后窗改造等方式进行建筑围护结构节能保温改造,降低建筑物热耗,改善保温节能效果。
      (五)加大农村地区清洁取暖支持保障。将农村地区清洁取暖作为推进工作的重中之重,坚持资源、资金、政策等要素重点向农村地区倾斜,让更多群众享受到清洁取暖带来的实惠,加快推进农村集中供热管网、燃气管网、配电网等基础设施的建设改造,着力补齐基础设施建设的短板。要加大对农村地区的财政支持力度,政府财政补贴资金重点用于农村地区,包括农村中小学、敬老院等公益性社会服务机构。完善农村地区清洁取暖管理机制,加强部门间的协调配合,切实改变农村地区取暖无规划、无管理、无支持的状态,保障农村取暖科学有序发展。
      八、强化制度保障
    (一)强化规划引领。各市、县(市、区)政府要坚持规划先行、统筹考虑、科学推进的总体原则,按照国家和省的有关要求,结合本地区实际情况,编制清洁取暖专项规划或专项实施方案,做好与经济社会发展、能源、城镇化、乡村振兴、油气发展、配电网、环保等规划的衔接,科学确定工作目标、实施路径和技术方案,合理布局重大项目和重大工程。要坚持技术性和可操作的有机统一,根据总体工作任务和工作目标,细化具体年度工作计划,明确推进进度和时间节点,出台配套支持政策和措施,指导和推动城乡清洁取暖发展。
     (二)加大财政支持力度。经济性是制约清洁取暖推广应用关键因素之一。考虑到实施煤改气、煤改电、地热能取暖(制冷)等清洁取暖的基础设施建设和设备投入较大,运行成本较高,鼓励有条件的地方不断加大政府支持力度。在济南市已纳入国家北方地区冬季清洁取暖试点城市实施范围的基础上,积极争取淄博、济宁、德州、聊城、滨州、菏泽等市纳入试点城市实施范围,获得中央财政专项奖补资金支持;积极争取中央预算内投资对我省储气调峰设施、配套电网建设改造等清洁取暖基础设施建设项目的支持。结合中央资金,研究出台省级清洁取暖财政资金支持政策,重点对清洁取暖用户设施购置安装、用气(电)等给予奖补支持。各市、县(市、区)政府要发挥主导作用,因地制宜通过直接补贴、奖补、贷款贴息等激励政策,建立稳定的财政投入机制,合力推动清洁取暖工作开展。
     (三)强化金融支持力度。将清洁取暖项目列为政策性低息贷款的重点支持方向,延长清洁取暖项目贷款年限,适度下调贷款利息。推广股权、项目收益权、特许经营权等质押融资方式,加快建立包括财政出资和社会资本投入的多层次担保体系,拓宽清洁取暖投资运营企业与设备厂商的融资渠道。鼓励和支持具备条件的清洁取暖企业和设备厂商到境内外交易所上市或到“新三板”、省内区域性股权交易市场挂牌融资。积极推广以政府和社会资本合作(PPP)等方式,通过特许经营、投资补贴、贷款贴息等形式,吸引社会资本投资运营清洁取暖工程。鼓励和支持符合条件的清洁取暖企业通过发行企业债券、公司债券、短期融资券、中期票据、定向债务融资工具等多种债务融资工具,扩大直接融资的规模和比重。鼓励社会资本设立产业投资基金,投资清洁取暖项目和技术研发。
    (四)完善价格支持政策。综合运用峰谷价格、阶梯价格、电力市场化交易等价格政策,加快推进我省冬季清洁供暖工作。对各市、县(市、区)政府确定的煤改气、煤改电用户,切实落实清洁取暖价格支持政策,加强政策跟踪评估,建立动态调整机制。探索建立清洁取暖用电市场化竞价采购机制,由电网企业或独立售电公司代理用户采购市场最低价电量,予以优先购电保障。支持可再生能源就近直接消纳,鼓励电蓄热、储能企业与风电、光伏发电企业通过电力市场直接交易,建立长期稳定的供用电关系。结合电力体制改革进程,综合考虑全省煤炭消费总量控制、主要污染物排放总量控制和环境质量控制目标,研究制定民生采暖型背压燃煤热电联产机组价格支持政策。完善民生采暖型天然气发电电价政策;放开天然气工业型热电联产项目、分布式项目上网电价,鼓励其参与市场交易,与电力用户协商确定电量和电价。加强输配电价监管,对煤改电项目合理范围内的配电网建设改造投资,根据国家规定纳入电网企业有效资产,通过输配电价疏导。鼓励具备条件的地区,由供用热双方按照市场化原则协商确定区域清洁供暖价格。科学制定天然气输配气价格监管规则,合理核定输配气价格,推动清洁取暖用天然气有序健康发展。各市、县(市)可结合当地气候、采暖用气需求等实际情况,单独制定独立采暖用气阶梯价格制度,也可综合考虑采暖用气和非采暖用气情况,将独立采暖用气纳入统一阶梯价格制度。确定分档气量和气价时,应统筹考虑不同住房面积用气数量差异,以及天然气独立采暖与集中供热等不同方式(以煤炭为燃料集中供热的,应考虑煤炭的环境成本)、天然气与电力等不同能源的采暖成本衔接,着重保障基本住房面积的采暖需求。
    (五)完善土地支持政策。依据土地利用总体规划和城镇发展总体规划,合理布局天然气管网、LNG接收站、储气调峰设施、电力输配等基础设施项目。对符合划拨用地目录的清洁取暖民生项目,采取政府划拨方式供地。各市、县(市、区)政府在制定年度土地利用供应计划时,优先保障清洁取暖基础设施项目用地,积极做好煤改气煤改电、储气调峰设施等项目用地服务保障工作,增强清洁能源供应保障能力。
     (六)建立健全技术标准体系。根据清洁取暖需求,结合能源革命与“互联网+”技术发展,及时健全清洁取暖标准、统计和计量体系,完善相关设备、设计、建设和运行标准,从标准体系建设上保障清洁取暖健康有序发展。加强对清洁能源取暖产品质量、准入标准、工程建设、竣工验收、后期运营服务及项目后评估等方面跟踪管理,形成完善的监督管理和约束机制,避免造成市场混乱和无序发展。构建全省清洁取暖大数据研究平台,综合运用互联网、大数据、云计算等先进手段,集成产学研交流和管理、宣传等多功能,加强清洁取暖需求形势分析研判和预测预警,显著提高清洁取暖数据统计分析和决策支持能力。
     (七)推进清洁取暖体制改革。在进一步健全完善城市取暖管理体制机制的基础上,加快制定农村地区清洁取暖管理体制,明确落实管理和实施责任主体。在总结探索各地清洁取暖示范项目经验的基础上,尽快制定城乡有别的清洁取暖配套政策、收费标准和准入机制等,促进农村地区清洁取暖市场化和规范化发展,真正实现企业为主、居民可承受的市场运作模式。在统一规划、统一服务标准、统一市场准入、统一价格监管的前提下,支持不同性质的企业和社会资本参与城乡热源厂、热网等供暖设施的建设、改造和经营;鼓励和支持热源企业发展源、网、站及热用户一体化的经营管理模式,减少供热中间环节,降低供热成本,提高供热服务质量和运营管理水平。
     (八)强化清洁取暖排放监管。
       1.加强燃煤机组(锅炉)排放监管。在2017年完成10万千瓦及以上燃煤机组超低排放改造基础上,继续推进10万千瓦以下燃煤机组超低排放改造,对不具备超低排放改造条件的进行停产整治。提高燃煤取暖锅炉排放监管力度,2018年年底前所有燃煤取暖锅炉必须达到相应行业污染物排放限值要求,同时按国家和省要求安装自动在线监测设施并与环保部门联网。
       2.完善天然气壁挂炉、生物质锅炉排放标准与监管。从设备生产和销售等环节提高燃气壁挂炉氮氧化物的排放环境指标和监管要求。生物质锅炉(含热电联产)必须配套布袋除尘设施,达到相应环保排放标准要求,并安装大气污染源自动监控设备。
       3.健全地热能勘探开发监管。建立浅层及水热型地热能开发利用过程中的水质、水位、水温等地热资源信息监测系统,利用现代信息技术对地热能勘查、开发利用情况进行系统的监测和动态评价,确保土壤和水生态环境安全。
      4.强化商品煤流通监管。严格执行商品煤质量国家强制性标准,从煤炭销售流通环节开始加强商品煤监管,严厉查处无照经营、超范围经营煤炭及销售不符合质量标准煤炭的行为,严控劣质煤流通。
       九、组织领导
     (一)加强组织协调。充分发挥省清洁取暖和天然气产供储销体系建设工作领导小组作用,定期召开会议,贯彻落实党中央、国务院和省委、省政府决策部署,研究制定重大政策措施,协调解决工作中的重大问题。领导小组3个办公室要各司其职、各负其责,相互支持、密切配合,协同推进工作开展。各市、县(市、区)也要强化组织领导,落实工作机制,研究制定规划和实施方案,细化分解任务,明确完成时限,有计划有步骤地组织实施。
      (二)明确责任分工。各市、县(市、区)政府作为清洁取暖工作的责任主体和实施主体,负责做好本辖区清洁取暖工作方案制定和任务落实。省政府有关部门和单位按照职责分工,相互配合、密切协作,共同推进各项清洁取暖工作,有关职责分工按照全省清洁取暖和天然气产供储销体系建设部门职能分工方案执行。
      (三)强化宣传引导。充分发挥舆论导向作用,借助广播、电视、互联网、报刊、展览等多种形式,大力宣传清洁取暖对提高人民生活水平、改善空气质量、促进产业转型升级的重要意义,宣传各种取暖方式的技术经济特点、适用条件及有关推广政策措施,宣传安全用气用电知识,普及绿色低碳生活理念和正确使用方式。及时开展示范成果展示,推广复制成功经验,提高公众对清洁取暖工作的认知度和接受度,营造良好社会舆论氛围。
       (四)加强督导考核。建立和完善清洁取暖发展督导考核制度,将清洁取暖开展情况纳入对各地落实大气污染防治工作目标责任书年度考核内容,按照目标要求、责任分工和时间节点,强化定期调度检查和目标任务考核。对工作业绩突出、按期或提前完成目标任务的予以表扬;对重视不够、弄虚作假以及责任不落实、工作不得力的严格实施通报、约谈和问责;对套取补贴资金、虚报改造任务与成效等失职渎职、违法违纪行为严肃查处。同时,开展对规划目标、政策措施和重大项目实施情况的跟踪监测,进行年度总结评估,强化动态管理,确保规划实施效果。






山东省人民政府办公厅2018年8月29日印发