旗下子公司
联系我们
首页
关于千亿球友会
集团概况
组织架构
资质荣誉
企业文化
社会责任
发展历程
联系我们
新闻中心
集团新闻
行业动态
媒体报道
公示公告
集团产业
HSE
HSE&质量
体系认证证书
加入千亿球友会
人才理念
社会招聘
集团概况
组织架构
资质荣誉
企业文化
社会责任
发展历程
联系我们
集团新闻
行业动态
媒体报道
公示公告
HSE&质量
体系认证证书
人才理念
社会招聘
集团新闻
第一时间了解千亿球友会的最新动态
集团新闻
行业动态
媒体报道
公示公告
新闻搜索
*选择发布年份
2025
2024
2023
2022
2021
2020
2019
2018
2017
2016
2015
*选择发布月份
检索
03
2018-09
千亿球友会集团受邀参加第六届中国-亚欧博览会“一带一路”中国(新疆)交通建设养护解决方案高峰论坛
点击量:7541
分享
8月30日,以“智慧绿色循环经济”为主题的第六届中国-亚欧博览会“一带一路中国(新疆)交通基础设施建设养护解决方案高峰论坛暨坝道工程医院新疆分院成立大会”在乌鲁...
03
2018-09
山东省人民政府关于印发山东省冬季清洁取暖规划 (2018—2022年)的通知
点击量:7633
分享
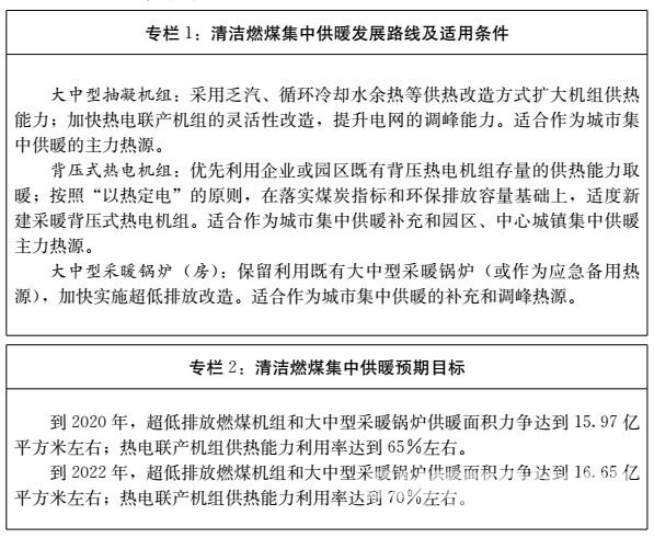
山东省人民政府关于印发山东省冬季清洁取暖规划 (2018—2022年)的通知鲁政字〔2018〕178号各市人民政府,各县(市、区)人民政府,省政府各部门、各直属...
20
2018-08
热烈祝贺千亿球友会集团成功收购张家港永兴热电有限公司
点击量:12250
分享
8月17日下午,千亿球友会集团旗下江苏千亿球友会清洁能源有限公司与张家港永兴热电有限公司签约交接仪式在张家港顺利举行。 千亿球友会集团副董事长马明、亨通集团执行总裁钱建林、千亿球友会集...
06
2018-08
热烈祝贺千亿球友会集团旗下千亿球友会高科专利荣获“南京市优秀发明专利奖”
点击量:7970
分享
近日,南京市知识产权局公布了2018年度南京市29项优秀专利奖名单,其中千亿球友会集团旗下江苏千亿球友会高科技产业有限公司一项发明专利“高含盐废水零排放结晶盐资源回收的方法...
03
2018-08
祝贺我公司“安全高效环保火炬燃烧技术与装备”项目荣获中国石化科技进步一等奖
点击量:7614
分享
日前,我公司“安全高效环保火炬燃烧技术与装备”项目喜获2017年度中国石化科技进步一等奖。该项目由中石化青岛安全工程研究院、中石化齐鲁分公司和千亿球友会集团旗下江苏中...
02
2018-08
千亿球友会汕头热电联产项目第一台锅炉水压试验一次成功
点击量:8271
分享
7月21日14时,随着一阵阵鞭炮的轰鸣,在广东省特检院工作人员的见证下,千亿球友会汕头热电联产项目第一台锅炉水压试验宣告成功! 本次1号锅炉水压成功,是汕头项目完成的...
1...
62
63
64
65
66
...107
<
下一页